曲靖市人大系统“清廉、书香、文化、文明”机关四项建设·“美术、书法、摄影作品展”获奖作品和组织奖名单公示
发布日期:2025-09-16
					   来源:曲靖市人大系统“清廉、书香、文化、文明”机关四项建设·“美术、书法、摄影作品展”组委会
					
				
				
				经组委会评审组认真评审,从美术、书法、摄影三个类别共115件征集入选作品中,评出美术作品一等奖3件、二等奖6件、三等奖9件、优秀奖7件;书法作品一等奖3件、二等奖6件、三等奖9件、优秀奖7件;摄影作品一等奖5件、二等奖10件、三等奖15件、优秀奖35件。组委会采用量化评分办法,对9个县(市、区)人大常委会及曲靖经开区在组织动员、作品征集、初评报送、入选数量、内容契合等方面进行综合量化,评出组织奖3名。
现将获奖作品和组织奖名单予以公示,公示期7天(2025年9月16日至9月22日)。公示期内,如对获奖名单有异议的,可通过来信、来电、来访等方式向组委员会监督组反映(地址:曲靖市人大常委会办公室,联系人:崔雪梅,电话:3122376)。反映问题须实事求是,提倡签署真实姓名并告知联系方式。我们将严格遵守工作纪律,履行保密义务。

书法作品获奖名单

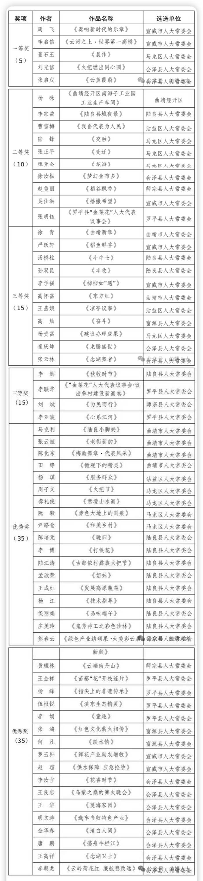
摄影作品获奖名单

陆良县人大常委会
会泽县人大常委会
马龙区人大常委会
曲靖市人大系统“清廉、书香、文化、文明”机关四项建设·“美术、书法、摄影作品展”组委会
2025年9月16日
滇公网安备 53030202000149号